Номер 185 - ГДЗ Алгебра 8 класс. Мерзляк, Полонский. Учебник. Страница 45

Вернуться к содержанию учебника

Упражнения § 6. Страница 45

182 183 184 185 186 187 188

Вопрос

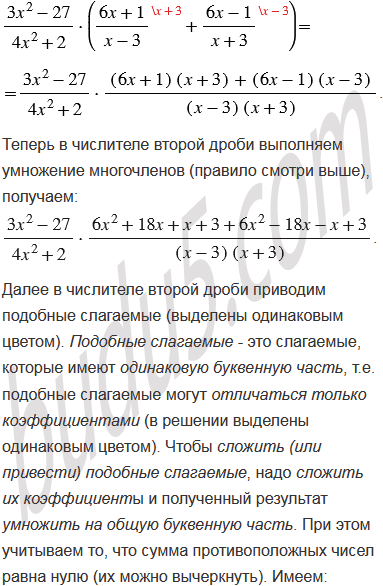
Докажите, что значение выражения не зависит от значения входящей в него переменной:

Подсказка

Вспомните:

  1. Что называют тождественным преобразованием.
  2. Какую дробь называют рациональной.
  3. Что называют одночленом.
  4. Что называют многочленом.
  5. Порядок выполнения действий.
  6. Сложение и вычитание рациональных дробей с разными знаменателями.
  7. Сложение и вычитание рациональных дробей с одинаковыми знаменателями.
  8. Умножение и деление рациональных дробей.
  9. Подобные слагаемые, правила раскрытия скобок.
  10. Степень с натуральным показателем.
  11. Свойства степени с натуральным показателем.
  12. Распределительное свойство умножения.
  13. Разложение многочленов на множители.
  14. Умножение одночлена на многочлен.
  15. Умножение многочлена на многочлен.
  16. Разность квадратов двух выражений.
  17. Квадрат разности двух выражений.
  18. Противоположные числа.
  19. Правила сложения рациональных чисел.
  20. Правило вычитания рациональных чисел.

Ответ


Вернуться к содержанию учебника