Номер 3. Отношения и пропорции. Решаем устно § 28 - ГДЗ Математика 6 класс. Мерзляк, Полонский. Учебник. Страница 173

Вернуться к содержанию учебника

Отношения и пропорции. Решаем устно § 28. Страница 173

5 1 2 3 1 2 3

Вопрос

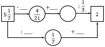
Найдите числа, которых не хватает в цепочке вычислений:

Подсказка

Вспомните:

  1. Деление обыкновенных дробей и смешанных чисел.
  2. Умножение обыкновенных дробей.
  3. Вычитание дробей с разными знаменателями.
  4. Приведение дробей к общему знаменателю.
  5. Вычитание дробей с одинаковыми знаменателями.
  6. Неправильные дроби.
  7. Смешанные числа.
  8. Сокращение дробей.

Ответ

5 1 2 3 1 2 3


Вернуться к содержанию учебника