Задание 1012 - ГДЗ Геометрия 7-9 класс. Атанасян. Учебник

Старая и новая редакции

Вернуться к содержанию учебника

1010 1011 1012 1012 1013 1014 1015

Вопрос

Выберите год учебника

№1012 учебника 2013-2022 (стр. 251):

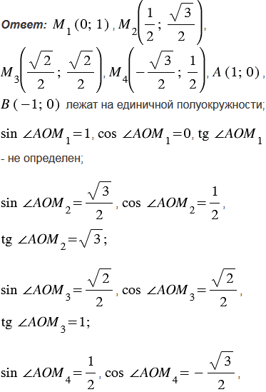
Проверьте, что точки , , , , , лежат на единичной полуокружности. Выпишите значения синуса, косинуса и тангенса углов АОМ1, АОМ2, АОМ3, АОМ4, АОВ.


№1012 учебника 2023-2024 (стр. 252):

Даны векторы , , , , , . Найдите координаты векторов, противоположных данным.

Подсказка

№1012 учебника 2013-2022 (стр. 251):

Вспомните:

  1. Что такое система координат.
  2. Как определить координаты точки.
  3. Что называется уравнением линии.
  4. Какой вид имеет уравнение окружности.
  5. Что такое единичная полуокружность.

№1012 учебника 2023-2024 (стр. 252):

Вспомните:

  1. Что такое вектор.
  2. Какие векторы называются противоположными.
  3. Координаты вектора.

Ответ

№1012 учебника 2013-2022 (стр. 251):


№1012 учебника 2023-2024 (стр. 252):


Вернуться к содержанию учебника